رئيس القسم
أ. محمد عبدالرزاق الشهاوي
محاضر مساعد — إدارة الأعمال

قسم ادارة الاعمال بجامعة الرفاق في جعبته خمسة عشرة سنة من الخبرة المتراكمة في تدريس وتخريج عدد كبير من الطلاب منذ انشاؤه في 2004 في رحلة توجت بحصوله على الاعتماد من مركز ضمان الجودة للبرنامج الأكاديمي الذي يقدمه اسوة بالبرامج الاخرى بالجامعة. انطلاقا من أهمية الإدارة وادارة الاعمال بشكل خاص في المنظمات الحديثة و المعاصرة و في ظل مناخ عالمي تشتد فيه المنافسة في الاسواق على الموارد بكافة اشكالها ولما للموارد البشرية المؤهلة والمدربة من دور مركزي كأحد اهم روافد الاقتصاد المحلي يسعي قسم إدارة الأعمال بجامعة الرفاق إلى تقديم كفاءات عالية في هذا المجال الحيوي للمنظمات الإدارية بكافة أنواعها حيث يتطلع القسم إلى أن يكون رائدا في المجال الأكاديمي والبحثي من خلال جودة الأداء والتميز والكفاءة العالية في الانجاز والمساهمة في تقدم المجتمع ودعم التنمية المستدامة حيث يهدف القسم إلى اعداد وتخريج الكوادر العلمية المتخصصة في مجال ادارة الاعمال بجميع فروعها وامدادها بالمعارف والمهارات التي تتلاءم مع احتياجات سوق العمل وقادرة على القيام بعمليات التغيير والتطوير والنهوض بمؤسسات المجتمع لتحقيق اهدافها المنشودة وبلوغ غايتها التي أُعدت من أجلها والعمل على إعداد وتأهيل القيادات الإدارية القادرة على تحمل المسؤولية في مواجهة التحديات الاقتصادية وإحداث التنمية البشرية لخلق مجتمع الرفاه والرخاء..........والله ولي التوفيق

طلبة جدد لم يسبق لهم الدراسة بمؤسسات تعليم عالي سابقاً أي(متحصلين علي الشهادة الثانوية أو ما يعادلهيتم قبول الطلاب في القسم من خلال إدارة المسجل العام بالجامعة، وذلك بشكل مركزي، يعتمد قبول الطالب في تخصص إدارة الأعمال على حصوله على شهادة الثانوية التخصصية في العلوم الاقتصادية حيث يملأ الطالب طلب الالتحاق ويرفقه بالوثائق الضرورية ومن ثم يسلمه إلى إدارة المسجل العام بالجامعة. وعلى كل من يرغب الالتحاق بقسم الإدارة أن يقدم الوثائق الآتية مرفقة بطلب التسجيل: 1- شهادة الثانوية التخصصية في العلوم الاقتصادية أو ما يعادلها " أصل + صورة ". 2- شهادة الميلاد. 3- عدد (6) صور شخصية.

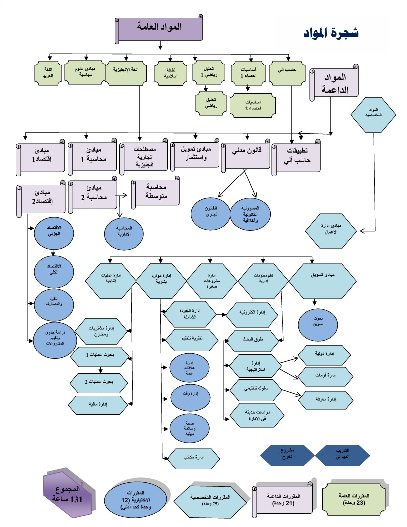
الحد الأدنى للساعات المعتمدة: 131 ساعة.

إحصائيات القسم

0

عضو هيئة تدريس

0

طالب مقيد

0

بحث علمي

آخر الأخبار

  • ✅ انطلاق الفصل الدراسي خريف 2025
  • ✅ لوحة الاعلانات الطلاب ( التيلجرام )
  • قسم ادارة الاعمال ينظم برنامج تدريب وتأهيل الشباب في إدارة المشروعات الصغيرة وريادة الأعمال
  • جامعة الرفاق تعقد مقابلات نهائية لاختيار أعضاء هيئة تدريس جدد طرابلس، ليبيا
  • تتقدم جامعة الرفاق بخالص التهاني والتبريكات إلى الطلاب الأوائل قسم ادارة الاعمال للفصل الدراسي الربيع 2025م

الإنتاج العلمي للقسم

اسم العضواسم الورقة البحثيةالسنة
د. فتحي حسين عليمقومات تحقيق التنمية المستدامة...2015
د. حاتم عبدالرزاق النعاسالعوامل المؤثرة في ربحية المصارف التجارية...2016
د. محمد سالم موسى تقدير دالة الانفاق الاستهلاكي الخاص في الاقتصاد الليبي2009